重磅!《成都建设践行新发展理念的公园城市示范区总体方案》正式发布

时间:2022-03-17 来源:成都发布

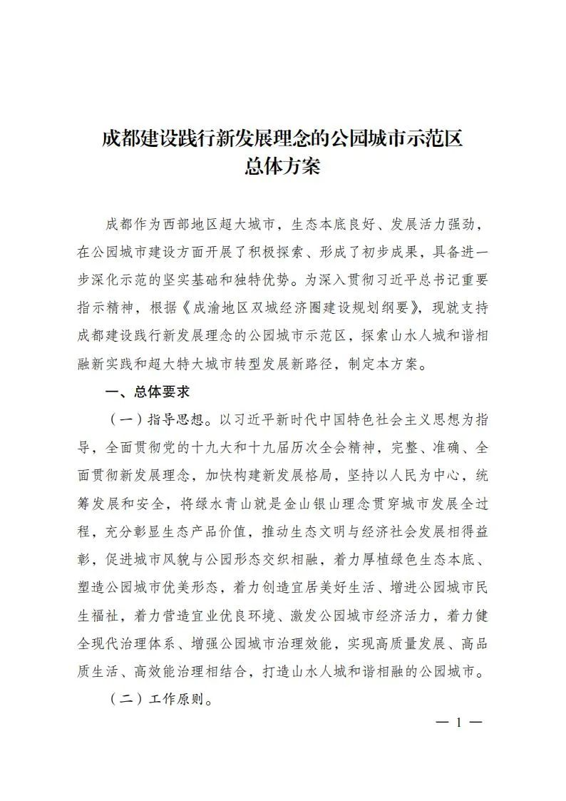
3月16日,国家发改委网站正式发布《成都建设践行新发展理念的公园城市示范区总体方案》。



国家发展改革委 自然资源部 住房和城乡建设部
关于印发成都建设践行新发展理念的公园城市
示范区总体方案的通知
发改规划〔2022〕332号

中央和国家机关有关部门、有关直属机构,四川省人民政府:

《成都建设践行新发展理念的公园城市示范区总体方案》已经国务院批复同意(国函﹝2022﹞10号)。现印发给你们,请认真贯彻执行。

国家发展改革委
自 然 资 源 部
住房和城乡建设部
2022年2月28日



《成都建设践行新发展理念的

公园城市示范区总体方案》

全文如下

↓↓↓



热门推荐 好物优选 新品速递 平台客服 expand_less顶部
headset_mic在线客服

周一至周五 9:00到17:30

地址:成都市锦江区东大街下东大街段199号睿东中心D座

邮编:610042

电话:028-86755869(前台客服)028-85552377(网站运营)

Copyright©成都市市级机关国有资产管理服务中心版权所有 运营:成都华鼎智胜科技有限公司 蜀ICP备19036749号 川公网安备 51019002004375号